028-67842889
在线委托
首页
蜀工概况
公司简介
组织结构
大事记
资质证书
蜀工荣誉
新闻中心
公司新闻
政策法规
行业新闻
公示公告
检测服务
业务总览
公司业绩
检测设备
客户服务
保护国家、客户秘密承诺
公正性承诺
反商业贿赂申明
廉洁蜀工
廉洁蜀工
信息公开
基本信息
企业重大事项
经营成果
人事管理
履行社会责任
党建群团
党建工作
工会工作
共青团工作
信访工作
企业文化
文化建设
社会责任
员工活动
员工文苑
联系我们
联系方式
028-67842889
在线委托
NEWS CENTER
新闻中心
公司新闻
政策法规
行业新闻
公示公告
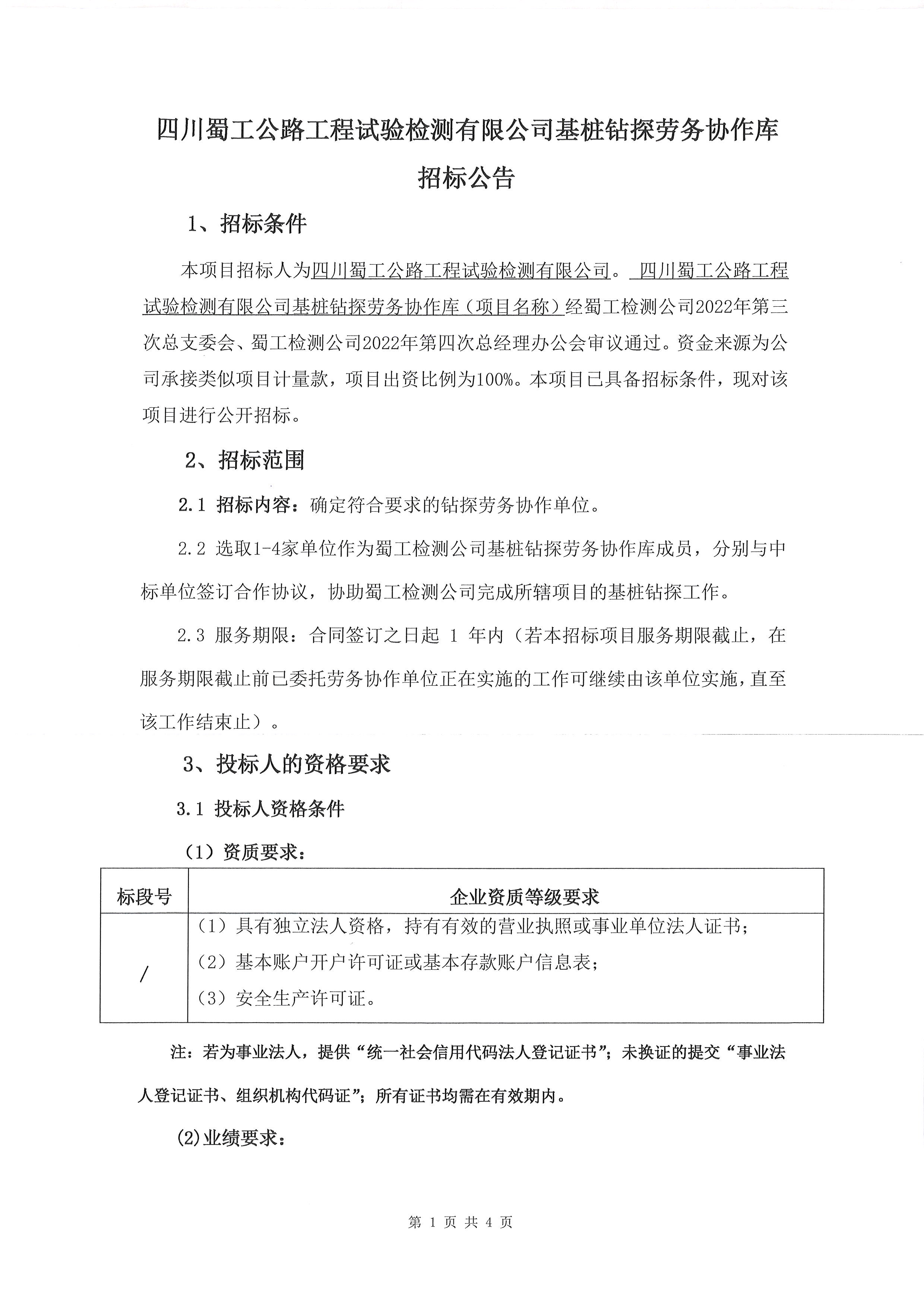
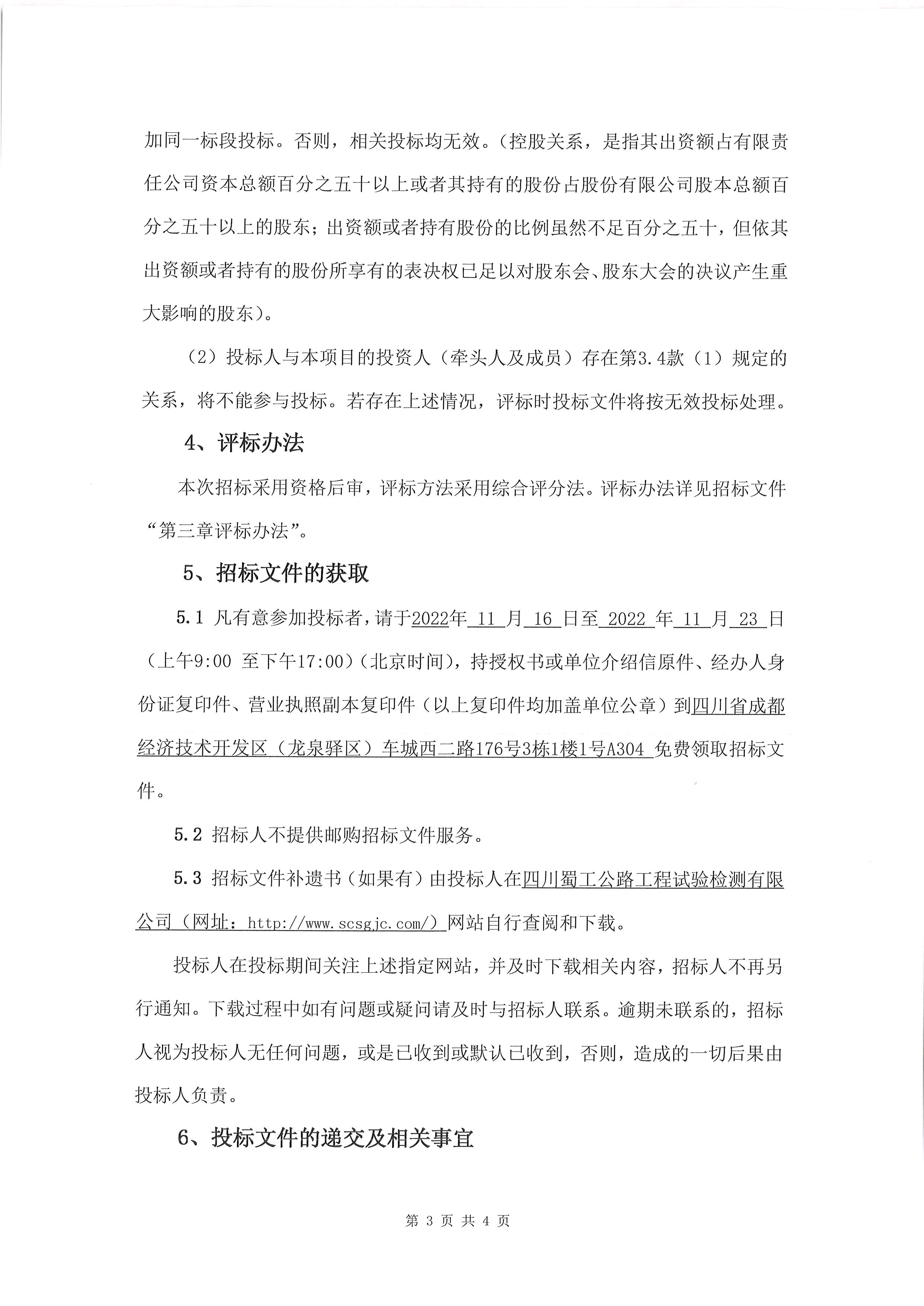
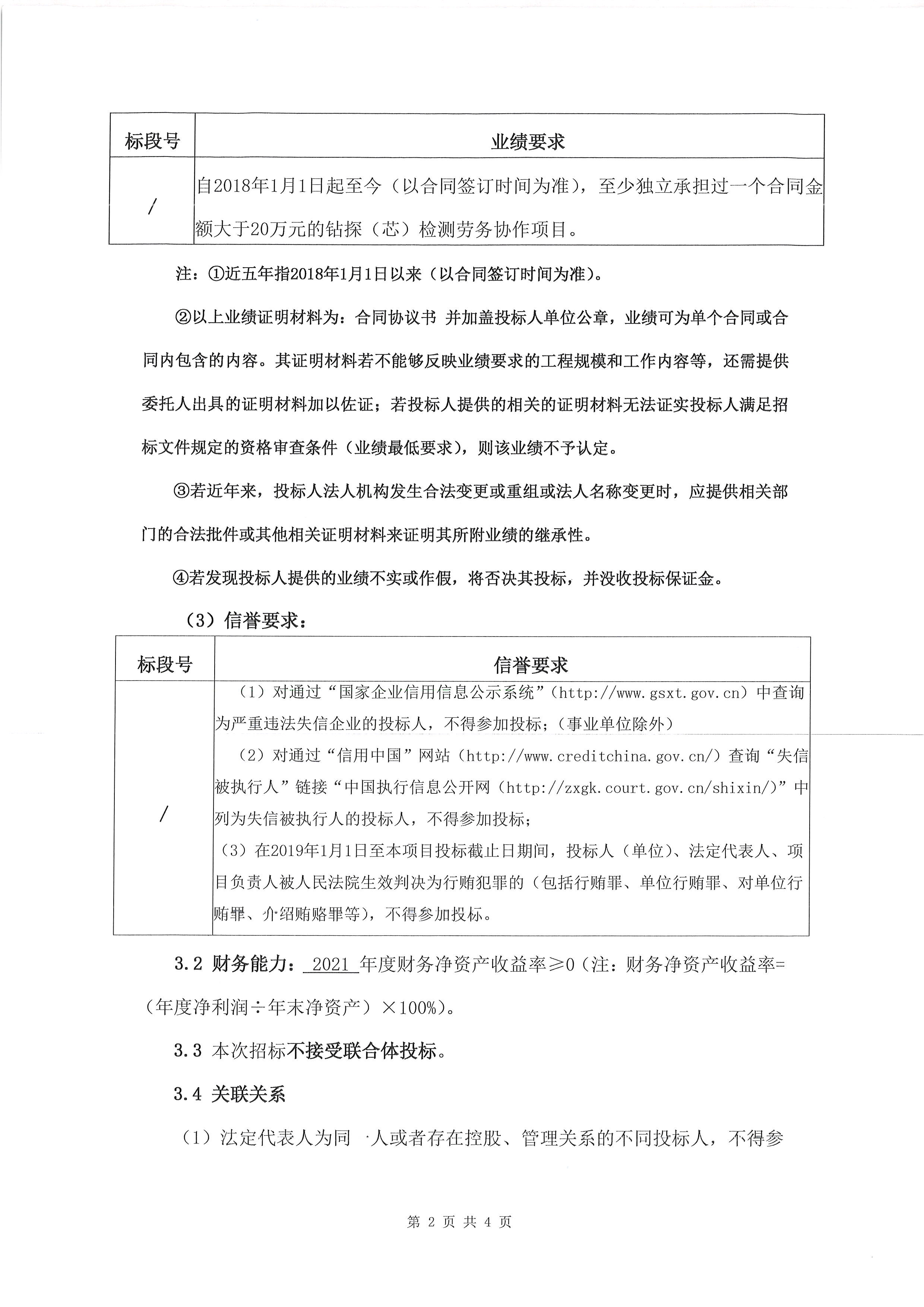
四川蜀工公路工程试验检测有限公司基桩钻探劳务协作库招标公告
公示公告
2024年02月04更新
来源:www.scsgjc.com
编辑:蜀工检测
浏览1454次
上一条:
都汶高速公路“8.20”山洪泥石流抢险工程、都映...
2020-01-09
下一条:
镇巴(川陕界)至广安高速公路川陕界至王坪段、...
2022-11-17
文章搜索
专题专栏
SPECIAL COLUMN
热烈庆祝中国共产党成立100周年
2021-02-22
02-22
群防群控,打赢疫情防控阻击战
2020-02-14
02-14
“不忘初心、牢记使命”主题教育
2018-11-19
11-19
Copyright © 2021 All Rights Reserved
四川蜀工公路工程试验检测有限公司版权所有
京ICP证000000号
川公网安备51011202000274号
技术支持:
观道沟通
本站支持IPv6访问
蜀工检测官方微信
四川蜀工公路工程试验检测有限公司
蜀工概况
新闻中心
检测服务
客户服务
廉洁蜀工
信息公开
党建群团
企业文化
联系我们